快速维修故障案例及研讨类技术文由卡尔玛亚洲培训中心(KATC)收集整理编写。转发请注明出处。
卡尔玛亚洲培训中心(KATC)致力于成为引导亚洲集装箱装卸工业领先的培训中心,KATC提供一个专业的平台供广大的合作伙伴和用户在全球无界的知识环境中投入学习、忘掉弊习、重新学习。
了解更多KATC详情:
谢汉生
电话:+86 138 6045 3391
邮箱:Hansheng.Xie@kalmarglobal.com
卡尔玛已连续九年推出快速维修故障案例,帮助客户解决了各类设备故障,减少了设备停机时间。卡尔玛今年将继续在各社交平台推出快速维修故障案例分享,同时也将发布一些研讨类技术文,帮助客户及维修人员解决疑难杂症,普及机车技术理论,进一步帮助客户提高生产力。
我们将分享的2024年第六则是卡尔玛DRT正面吊不能启动故障快速维修案例。

作者:卡尔玛华北大区 于建平
一台DRT450正面吊(配备康明斯QSM11发动机)使用过程中突然熄火,司机试图再次启动,启动马达可以运转,但是不能启动。
驾驶室显示屏出现故障代码22、101/01、122/09、197/09。
机车故障时有多个故障代码出现,先查阅手册找到这些故障代码的描述:

根据机车故障现象是发动机不能启动,结合出现的故障代码22的描述是关于驾驶室控制单元与发动机控制单元没有联系(通信),先解决发动机通信故障,有以下几个可能:
1、发动机通信线路故障;
2、发动机电脑故障或变速箱电脑故障引起的局部通信故障;
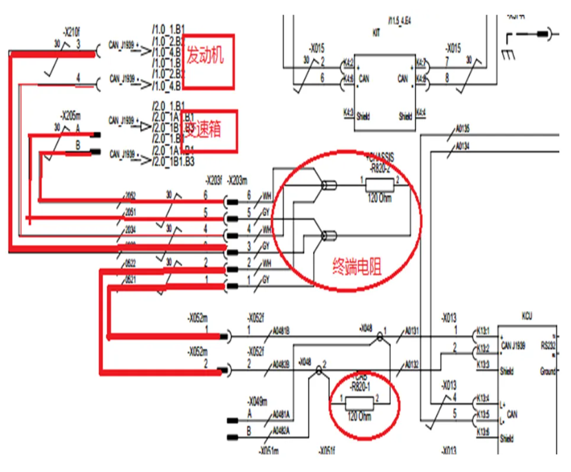
采用由简到繁的原则,我们先检查通信线路和终端电阻是否出现故障,查看发动机电脑通信线路图:

由上图可知从KCU到达发动机和变速箱的通信线路包括两个120Ω电阻并联组成。连接到发动机电脑的插头为X210,连接到变速箱电脑的为X205,连接到KCU的为X052。
接下来开始排除通信线路故障,检测通信线路工作状态通常有以下两种方法:
方法一:电阻检测法
关闭启动钥匙,所有插头接通状态。使用万用表电阻挡分别测量以上三个插头的CAN高和CAN低之间的电阻,测量值为60Ω(如果是配置Volvo电喷发动机,其电脑板内自带120Ω电阻,故配备Volvo电喷发动机的通信线上述测量值应为40Ω)。由此可以判断动力传动系统终端电阻正常,X203插头之前的CAN高和CAN低之间没有出现短路或断路情况,通信线路正常;

方法二:电压参考检测法
启动钥匙处于开启状态(15电源),分别测量以上三插头的通信线CAN高和CAN 低对地的直流电压值,测量值CAN高为2.5V,CAN低为2.3V。可以初步判定这两条通信线没有与地短路,没有与电源线短路等异常。

通过以上检查,基本可以排除动力传动系统通信线路存在断路、短路、或者搭接的情况。初步判断发动机通信线路正常。
接下来排除发动机和变速箱电脑板的问题,根据另外三个变速箱故障代码中,122/09的描述跟CAN-BUS总线传递的信号有关,而197/09的描述是发动机控制单元通信故障,会不会是变速箱电脑板损坏引起的通信故障?
由以上电气原理图可知变速箱电脑和发动机电脑CAN网络连接为并联连接,正常情况下断开变速箱电脑不会引起发动机不能启动。故断开X205插头(连接变速箱电脑通信),发动机依然不能启动,可初步排除变速箱电脑有故障。
那么怀疑发动机电脑故障,排除了通信线路问题后,通常有以下两种情况会引起发动机通信报警:
①发动机电脑板无电源供应;
②发动机电脑板内部损坏;
首先检查发动机电脑板供电是否正常

分别测量发动机电脑OEM插头接地针脚和电源正极针脚,所有电源正极和接地正常。(也可通过测量发动机电脑上进气压力传感器(或其他)电源针脚,确认是否有5V电压供应,如果有,则可初步判断电脑板供电正常)
根据以上检查情况,发动机通信线路正常,发动机电脑供电正常,变速箱电脑可以排除,故判断发动机电脑内部损坏可能性比较大。
更换发动机电脑板,机车启动正常,故障解决。
1、由于客户现场搬运货物多为硫磺,铜矿等,作业环境较恶劣,对机车线路、针脚和电脑板腐蚀较强,相对比较容易损坏裸露在外的发动机电脑。
2、CAN总线通信系统连接结点众多,其中一个结点出故障会引起其他结点反馈相应故障代码,需要维修人员抽丝剥茧,排除其他故障的干扰。
3、关于卡尔玛F和T系列正面吊配备的康明斯和Volvo发动机,其启动机控制方式不一样。康明斯启动马达信号来自主机厂底盘电脑,Volvo启动马达信号由发动机电脑板控制。
快速维修故障案例及研讨类技术文由卡尔玛亚洲培训中心(KATC)收集整理编写。转发请注明出处。
卡尔玛亚洲培训中心(KATC)致力于成为引导亚洲集装箱装卸工业领先的培训中心,KATC提供一个专业的平台供广大的合作伙伴和用户在全球无界的知识环境中投入学习、忘掉弊习、重新学习。
了解更多KATC详情:
谢汉生
电话:+86 138 6045 3391
邮箱:Hansheng.Xie@kalmarglobal.com